BPIC Challenge 2012
PM4PYProcess miningPython
Wednesday, June 1, 2022
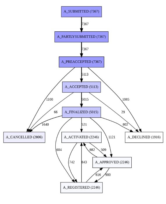
Understand the business process in detail and apply process mining techniques such as variant analysis, filtering, process discovery techniques, and conformance checking to improve the process.
In this project the challenged of the BPIC 2012 has been addressed by a popular python library for process mining PM4PY.
